微機保護監控裝置
OVE5000系列微機保護測控裝置是為了適應現代變電站自動化和繼電保護技術要求而開發,功能完備。
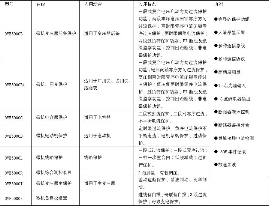
其中OVE5000可廣泛應用于饋線,廠用變,電容器,電動機、變壓器差動、后備保護等場合,也可監控及備自投等;
可以大大簡化繼電保護的硬件配置以及組屏安裝和工廠實施的復雜度。
OVE5000系列是根據不同的應用場合而定制的一種提供輸配電系統的保護、控制、測量和監測功能的保護管理單元。
它的豐富的預定義的保護功能不僅能滿足用戶在各種場合下的應用需要,其標準化的配套應用圖集和整定配置文件為用戶的使用提供很大的方便。
實用的硬件資源
基于統一的硬件平臺的OVE5000系列,具有實用的硬件接口資源(按具體型號確認):
◆ 6個交流電流
◆ 4個交流電壓輸入
◆ 15路開關量輸入
◆ 8路開關量輸出
◆通信接口有2個RS485
◆ 1個CAN
◆ 1個以太
